信息公开
教务动态 教师空间 教研之窗
法律法规 实习实训 班主任园地
德育管理 德育实践 学校概况
管理条例
教务动态  
教师空间 教师荣誉  教师风采
  百家争鸣  书画天地
教研之窗

 

法律法规  
师资培养  
实习实训 技能大赛  实训基地
班主任园地 班主任风采  经验交流
德育管理  
德育实践 爱国主义教育基地 
班级主题活动
  军训教育基地
社会实践基地
学校概况 校级主题活动  职校风采
  校园剪影  学校组织机构
学校咨询电话  
内容显示页
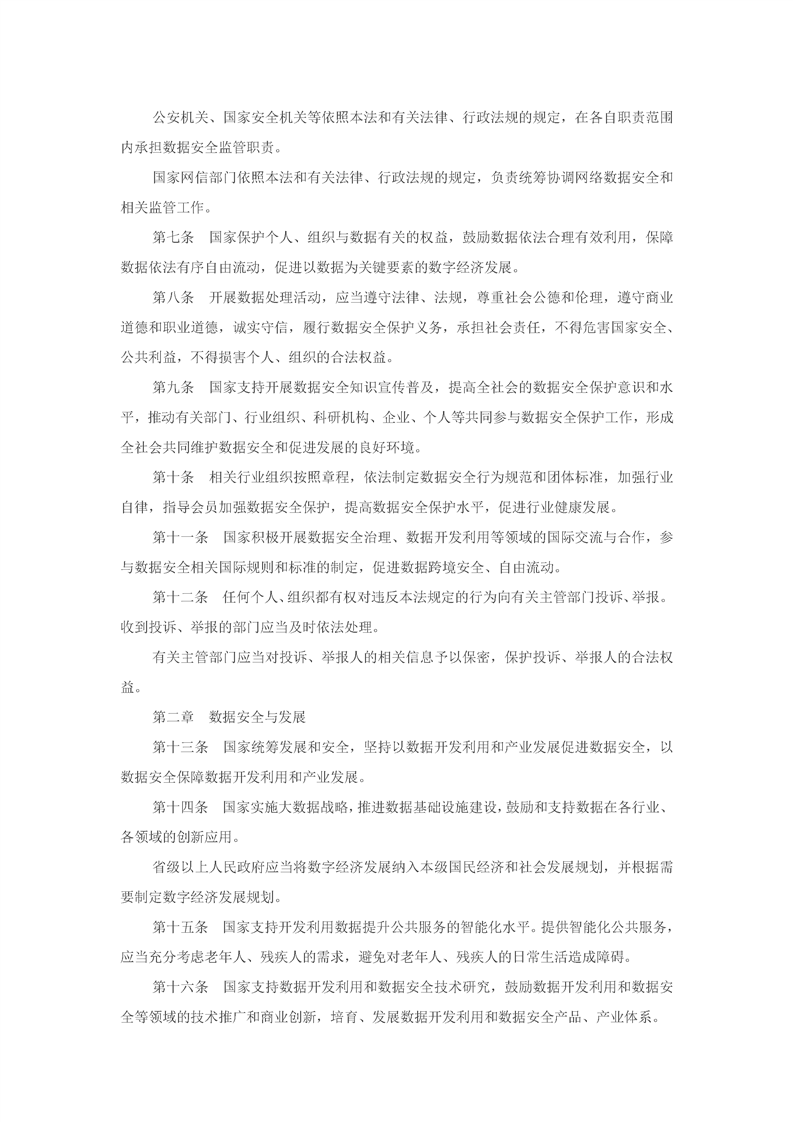
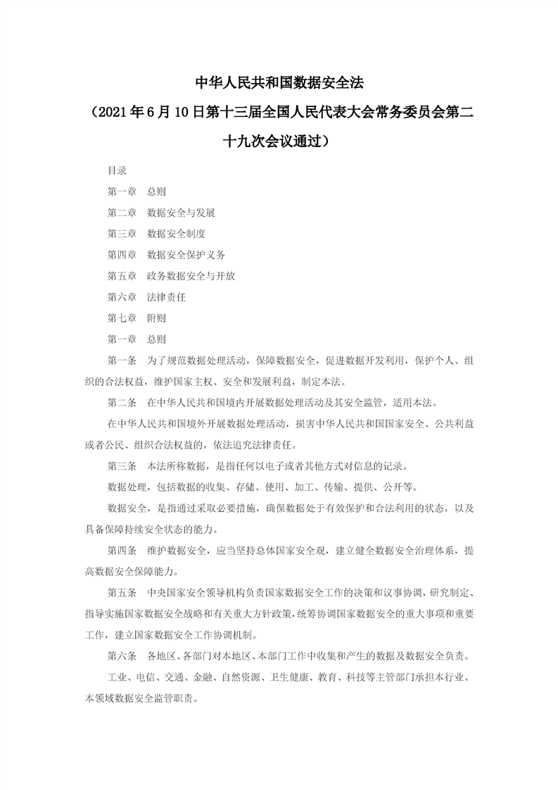
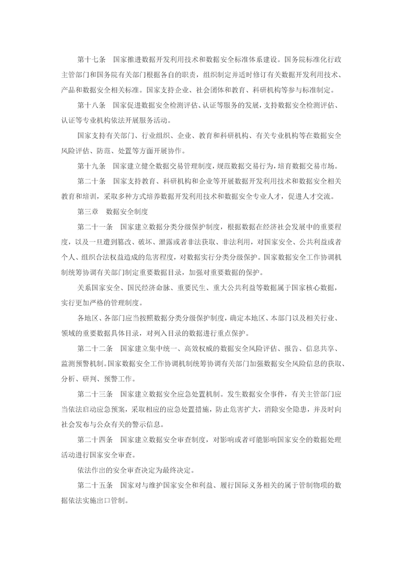
中华人民共和国数据安全法
时间: 2022-09-02